速查!第一批考研预报名失败名单公布!

智能总结前几日考研预报名结束,部分学校陆续发布预报名失败名单,并非所有学校都会发布。建议考生留意院校和研招网通知,可绑定「学信网」公众号。已发布名单的院校有北京化工大学、广东外语外贸大学、华东理工大学、中国传媒大学等,存在学籍学历校验未通过、报考点选择失误等问题。预报名失败原因主要有定向与非定向就业选择、报考点选择、报考条件不符、缴费问题等。不合格消息一般通过目标学校研招网公告、研招网短信、报考点通知三种方式发布。考生要认真阅读报考信息,不符合要求后果自负,报名失败的需及时修改重报,成功的要缴费、确定报考点并准备
关联问题: 预报名失败还有啥补救办法?怎样避免报考点选择失误?如何确认院校报考条件?
ps:并非所有学校都会发布这类「考生报名不合格的名单」。
因此,大家一定要留意院校和研招网的通知消息,建议绑定「学信网」公众号,方便及时收到信息通知。
如果你没收到信息,目标院校的研招网中也没有发现此类信息的推送,那一般来说是没有什么问题,可以安心复习~

图源网络
这些院校已发布预报名失败名单
北京化工大学
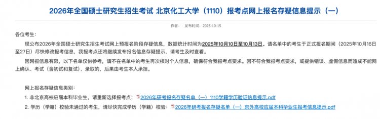
北京化工大学发布《2026年全国硕士研究生招生考试 北京化工大学(1110)报考点网上报名存疑信息提示》。



图源北京化工大学研招网
很多同学的学籍学历校验未通过,以及报考点选择出现失误。请名单中的考生于正式报名期间(2025年10月16日至27日)尽快修改报考信息,后续学校报考点还将继续发布报名信息存疑提示,请考生及时查看。
广东外语外贸大学
广东外语外贸大学发布《关于2026年硕士统考报名不符合我校规定的重要提示》。
学校强调往届生非广州户籍选择学校考点的考生在网上确认时须提供广州市单位工作合同(或广州市工作证明)和广州市2025年7-10月份内至少三个月的社保证明,请考生务必自行核对,如无法提供相关材料,请选择户籍地考点;
请考生确认,如不符合条件,务必在10月27日22:00前登录研招网修改报考信息或重新报名,否则不允许参加考试。


图源广东外语外贸大学研招网
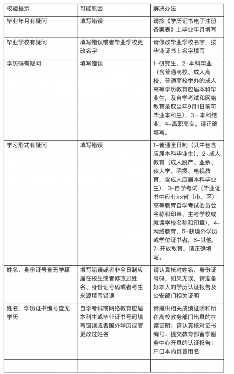
未通过学历(学籍)校验的考生应及时到学籍学历权威认证机构进行认证,在确认时将认证报告提交报考点核验。

图源网络
华东理工大学
华东理工大学发布了《华东理工大学关于2026年报考我校硕士研究生考生的重要提醒》:
一、报考我校公共管理(专业代码125200)的考生网报时报考类别码只能选择“12定向”,并认真填写定向就业单位等信息,请如下考生及时修改报考信息。
二、不符合报考年限要求,请考生及时调整报考信息。
三、应届本科毕业生应选择就读学校所在地省级教育招生考试机构指定的报考点办理网上报名和网上确认手续,如下应届考生高校所在地非上海市,请及时修改报考信息。
四、同等学力考生(除报考工商管理、公共管理和工程管理硕士的考生外)须于 10 月 15 日之前发送相应材料(本科结业:本科教务处盖章的大学本科成绩单,高职高专:进修本科成绩单)至我校研招办邮箱进行准考资格审查。因不进行准考资格审查,导致网上确认后不准考的、由考生自行承担相应后果。
五、我校不接收在校研究生报考,请如下考生及时修改报考信息。


图源华东理工大学研招网
六、根据网报数据审核信息,如下考生的学籍学历校验存在问题,请相关考生认真检查报考信息,先按如下办法修改信息:

图源华东理工大学研招网
中国传媒大学
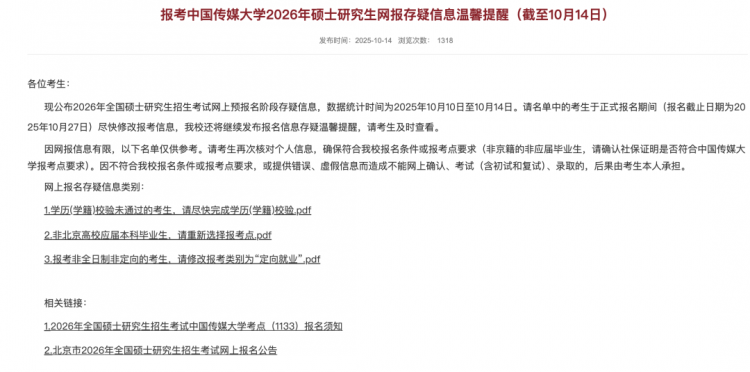
中国传媒大学发布《报考中国传媒大学2026年硕士研究生网报存疑信息温馨提醒》



图源中国传媒大学研招网
问题主要集中在以下三种,有近百名同学需要重新报名:
1、学历学籍校验未通过
2、非北京高校应届本科生,选错报考点
3、非全日制需选定向就业
预报名失败原因
虽然预报名不合格的人很多,但不合格的原因其实总共就那么几个,希望大家在正式报名时不要犯类似的错误。

1.定向就业与非定向就业
非全日制招生专业不接收非定向就业考生,这是往年最容易出现错误的地方,报考非全的考生要注意一下,在报名的时候要注意定向和非定向的选择。
定向就业一为国家教育部分规定的部分普通高等院校每年会安排一部分招生计划面向艰苦地区、艰苦行业以及军工、国防等国家重点建设项目的特定方向就业。
二是教育培训机构、企业单位或者成人院校等招收学员,先预先签定就业单位然后再进行专业培训,将来学员结业后直接进入签约单位,称为定向就业。
简单点说,定向就业就是考生录取前需要和学校、某就业单位一起签订一个定向协议,考生毕业后必须,注意是必须到该就业单位进行工作一定的年限,否则不予录取。
而研究生毕业后需要自己找工作,想去哪就去哪就叫做非定向就业。因为国家相关政策要求,目前非全日制原则上均为定向就业招生,只有极少数专业接受非全日制非定向招生。而全日制大多为非定向就业招生。
因此,大家在报名前一定要注意查看该院校的招生简章或招生目录。
2.报考点选择
如何选择报考点,是考研报名问的最多,也是最容易出错的问题。
应届生原则上要求在本科就读学校所在地报考,往届生需在工作地或者户籍所在地考试。
但是也有某些院校特别要求要到报考院校去考试,像北京规定了哪些地区和院校固定到哪几个考点参加考试,必须按要求选择报考点,否则无法正常参加考试。
(1)应届毕业生提供工作证明可以在工作地报考嘛?
答:应届本科毕业生,原则上选择就读学校所在省(区、市)的报考点。
如果打算选择工作所在地需要看当地省所在地省级教育招生考试机构指定的报考点上的报名公告,且一般需要提交工作单位的工作证明和社保证明。
(2)应届毕业生可以回老家考试吗?
答:本科应届毕业生,原则上选择就读学校所在省(区、市)的报考点。如果想回户口所在地报考,需要查看当地报考点的接收范围,需要看当地报考点是否接受,具体以当地报考点公布的信息为准。
(3)往届生应该选哪里考试呀?
答:应选择工作或户口所在地省级教育招生考试机构指定的报考点办理网上报名和现场确认手续。
(4)报考点是最后的考试的地方吗?还是就只是现场审核的地方?
答:报考点不一定是最后考试的地方,可以看一下网报公告,查找一下你的报考点是不是现场审核的地方哦。
(5)报考点写错了该怎么办?
答:如果已经生成报名号了就不能修改报考点了,确实需要修改的话,请在正式报名时取消报名并重新报名!
(6)不在当地工作,但有朋友可以帮忙开工作证明,去当地考可以吗?
答:可以看一下具体的报告点具体信息,看报考点具体需要工作证明还是社保证明,有的报考点需要工作证明即可,有的报考点两者都需要。
3.报考条件
每年各院校公布的招生简章/招生目录中都会注明该院校专业的报考条件,大家一定要仔细看!
比如很多学校在招生目录中就明确规定:
本院校专硕各专业均不接受同等学力考生报考;
报考本院校小学教育全日制不招同等学力,不招跨学科门类调剂考生。
如果你发现自己不符合该院校专业的报考条件,请尽快更换目标院校,毕竟能多争取一点时间用在新院校的备考上,你最终上岸的可能性也能更大。
4、缴费问题
报名以后需要网上缴费,有不少省份规定网上缴费成功后才算报名成功,如果你在报名时间内没有缴费成功,那么就是报名失败,是否有机会补缴要看所在地要求。
最后如果没有通过各信息渠道收到不合格的消息,一般就是合格的。
预报名不合格的消息一般通过以下3种方式发布:
①目标学校研究生招生网站公告
②研招网短信提示信息
③报考点打电话或短信通知

图源网络
大家也可以通过以上方式自查一下自己是否预报名成功,如果没有短信提醒也没有在目标学校研究生招生网站公告上看到相关信息应该就是没事儿~
受网报信息的限制,可能仍有不符合学校报考要求的考生未在名单中列出,请大家一定要认真阅读校招生简章、专业目录和考点公告等报考信息,认真了解并严格按照报考条件及相关政策要求选择填报志愿或考点。
因不符合报考条件及相关政策要求,造成后续不能网上确认、考试(含初试和复试)或录取的,后果都要由本人承担——25考研招生过程中便出现过,拟录取后才发现考生是专升本的学历,并不符合录取要求,后又取消拟录取。所以大家也不要心怀侥幸,一旦被发现退学事小,被记入档案就严重了。
报名失败的同学记得及时修改重新报名,已经报名成功的同学一定要缴费,确定自己的报考点,并需要开始着手准备网上确认~祝大家一切顺利!

图源网络
(本文转载自 ,如有侵权请电话联系13810995524)
* 文章为作者独立观点,不代表MBAChina立场。采编部邮箱:news@mbachina.com,欢迎交流与合作。
备考交流
最新动态
推荐项目
活动日历
- 01月
- 02月
- 03月
- 04月
- 05月
- 06月
- 07月
- 08月
- 09月
- 10月
- 11月
- 12月
- 12/05 活动报名 | 清华五道口金融发展论坛暨金融EMBA&金融MBA招生说明会·香港站
- 12/12 申请速通日 | 香港科技大学Asia-Pacific Part-Time MBA申请日邀您来通关
- 12/13 2027年入学上财商学院MBA/EMBA首场Pre-Sufer招生Coffee Talk|专为追求商界梦想的你而来
- 12/13 12.13 科技“她”预告 | AI 原生领导力:在巨变时代重塑未来的能力边界
- 12/13 金融可持续,看香港怎么做 | 12月13日港大EMBA线上公开课
- 12/14 报名中欧MBA开放日 | LaBuBu爆红的背后:当创意遇上营销,会碰撞出什么?
- 12/17 深圳南山站|学长学姐带你快速了解港大在职MBA
- 12/19 理解公司价值:财务报表视角 | 中欧EMBA深圳校园开放日报名
- 12/20 公开课邀约中 | 香港中文大学MBM2026级第四批次招生倒计时4周!
- 12/20 活动报名| 清华MBA项目香港公开课暨招生宣讲会
热门资讯
扫码关注 MBAChina
扫码关注
EMBA









